[试题]

阅读以下利用场景法设计测试用例的技术说明,回答问题1至问题5。

[说明]

现在的软件几乎都是由事件触发来控制流程的,事件触发时的情景便形成了场景,而同一事件不同的触发顺序和处理结果就形成了事件流。这种在软件设计方面的思想也可被引入到软件测试中,生动地描绘出事件触发时的情景,有利于测试设计者设计测试用例,同时测试用例也更容易得到理解和执行。

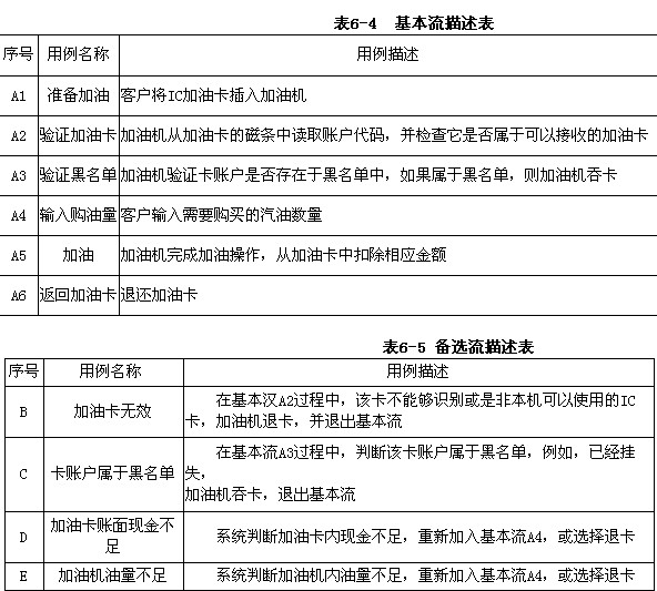
用例场景是通过描述流经用例的路径来确定的过程,这个流经过程要从用例开始到结束遍历其中所有基本流(基本事件)和备选流(分支事件)。以下表6-4是对某IC卡加油机应用系统基本流的描述,表6-5是对该IC卡加油机应用系统备选流的描述。

图6-9是对该IC卡加油机应用系统的基本流路径和备选流路径的描述,请用题干中描述的相应字每将图中(1)~(6)空缺处的内容填写完整。

参考答案与解析:

相关试题

阅读以下利用场景法设计测试用例的技术说明,回答问题1至问题5。 [说明] 现在的