[试题]
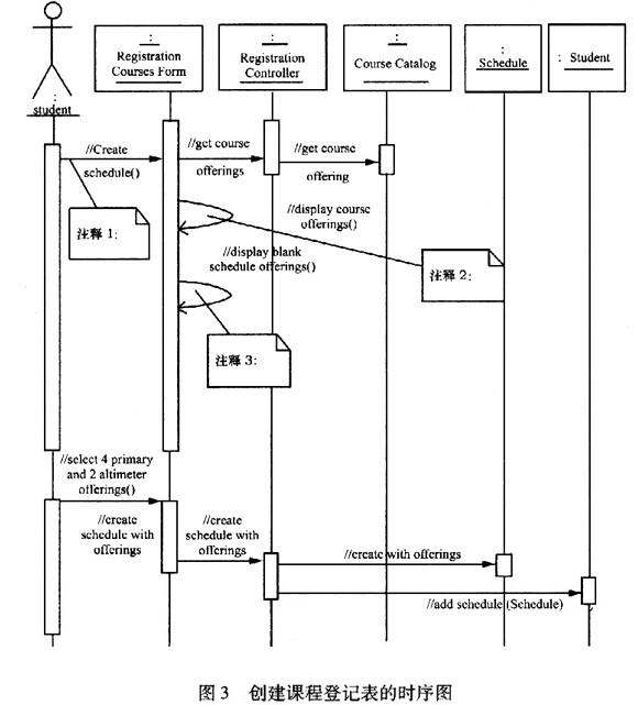
UML采用5个互联的视图来描述软件系统的体系结构,即用例视图(Use—case View)、设计视图(Design View)、进程视图(Process View)、实现视图(Implementation View)和展开视图(Deployment View)。系统模型中每一个视图的内容是由一些图来描述的,UML中包含用例图、类图、对象图、状态图、时序图、协作图、活动图、组件图、分布图等9种图。对整个系统而言,其功能由用例图描述,静态结构由类图和对象图描述,动态行为由状态图、时序图、协作图和活动图描述,而物理架构则是由组件图和分布图描述。请分别指出用例图、类图、对象图、状态图、时序图、协作图、活动图、组件图、分布图的作用。
.jpg)
-
相关试题
-