[单选题]

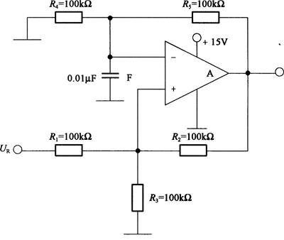
如图2-3-4所示,矩形波发生电路中,UR=3V,运算放大器的电源为+15V(单电源供电),其最大输出电压最小的输出电压其他特性都是理想的,那么电容电压的变化范围为(  )。[2012年真题]
图2-3-4

A.1~5V

B.0~6V

C.3~12V

D.0

参考答案与解析:

相关试题

如图2-3-15所示,矩形波发生电路中,UR=3V,运算放大器的电源为+15V(单电源供电),其最大输出电压<img border="0" style="width

[单选题]如图2-3-15所示,矩形波发生电路中,UR=3V,运算放大器的电源为+15V(单电源供电),其最大输出电压,最小的输出电压,其他特性都是理想的,那么

  • 查看答案
  • 如图所示,矩形波发生电路中,UR=3V,运算放大器的电源为+15V(单电源供电),其最大输出电压<img border="0" style="width: 39px

    [单选题]如图所示,矩形波发生电路中,UR=3V,运算放大器的电源为+15V(单电源供电),其最大输出电压=12V,最小的输出电压=0V,其他特性都是理想的,那

  • 查看答案
  • 电路如图所示,运算放大器的最大输出电压为±12V,为了使灯HL亮,输入电压ui应满足(  )。<br /><img border="0" style="

    [单选题]电路如图所示,运算放大器的最大输出电压为±12V,为了使灯HL亮,输入电压ui应满足(  )。A.ui>0B.ui=0C.ui<0D.任意数值

  • 查看答案
  • 电路如图所示,运算放大器的最大输出电压为±12V,为了使灯HL亮,输入电压ui应满足(  )。<br /><img border="0" style="

    [单选题]电路如图所示,运算放大器的最大输出电压为±12V,为了使灯HL亮,输入电压ui应满足(  )。A.ui>0B.ui=0C.ui<0D.任意数值

  • 查看答案
  • 电路如图所示,运算放大器的最大输出电压为±12V,为了使灯HL亮,输入电压ui应满足(  )。<br /><img border="0" style="

    [单选题]电路如图所示,运算放大器的最大输出电压为±12V,为了使灯HL亮,输入电压ui应满足(  )。A.ui>0B.ui=0C.ui<0D.任意数值

  • 查看答案
  • 电路如图所示,运算放大器的最大输出电压为±12V,为了使灯HL亮,输入电压ui应满足(  )。<br /><img border="0" style="

    [单选题]电路如图所示,运算放大器的最大输出电压为±12V,为了使灯HL亮,输入电压ui应满足(  )。A.ui>0B.ui=0C.ui<0D.任意数值

  • 查看答案
  • 电路如图所示,运算放大器的最大输出电压为±12V,为了使灯HL亮,输入电压ui应满足(  )。<br /><img border="0" style="

    [单选题]电路如图所示,运算放大器的最大输出电压为±12V,为了使灯HL亮,输入电压ui应满足(  )。A.ui>0B.ui=0C.ui<0D.任意数值

  • 查看答案
  • 电路如图所示,运算放大器的最大输出电压为±12V,为了使灯HL亮,输入电压ui应满足(  )。<br /><img border="0" style="

    [单选题]电路如图所示,运算放大器的最大输出电压为±12V,为了使灯HL亮,输入电压ui应满足(  )。A.ui>0B.ui=0C.ui<0D.任意数值

  • 查看答案
  • 电路如图7-5-17所示,运算放大器的最大输出电压为±12V,为了使灯HL亮,输入电压ui应满足(  )。<br /><img border="0" style=

    [单选题]电路如图7-5-17所示,运算放大器的最大输出电压为±12V,为了使灯HL亮,输入电压ui应满足(  )。图7-5-17A.ui>0B.ui=0C.u

  • 查看答案
  • 电路如图7-5-17所示,运算放大器的最大输出电压为±12V,为了使灯HL亮,输入电压ui应满足(  )。<br /><img border="0" style=

    [单选题]电路如图7-5-17所示,运算放大器的最大输出电压为±12V,为了使灯HL亮,输入电压ui应满足(  )。图7-5-17A.ui>0B.ui=0C.u

  • 查看答案
  • 如图2-3-4所示,矩形波发生电路中,UR=3V,运算放大器的电源为+15V(单电源供电),其最大输出电压<img border="0" style="width: