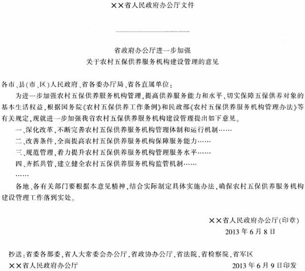
[单选题]

以下四项指出了公文中确实存在的错误,其中修改正确的是( )。

A.公文标题应为“省政府办公厅进一步加强农村五保供养服务机构建设管理的意见”

B.各主送机关之间的“、”应改为“,”

C.关于抄送机关,应当在最后一个抄送机关名称后标句号

D.印发机关应左空两字,印发日期应右空两字

参考答案与解析:

相关试题

<img border="0" src="https://img.zhaotiba.com/fujian/20220831/oimwcuojmj5.jpeg &qu

[单选题]以下四项指出了公文中确实存在的错误,其中修改正确的是( )。A.公文标题应为“省政府办公厅进一步加强农村五保供养服务机构建设管理的意见”B.各主送机关

  • 查看答案
  • <img border="0" src="https://img.zhaotiba.com/fujian/20230302/jqrwfgswv5a.jpeg &qu

    [单选题]这篇公文的主要语言风格是( )。A.平实易懂B.准确生动C.简约含蓄D.庄重周严

  • 查看答案
  • <img border="0" src="https://img.zhaotiba.com/fujian/20230302/kwiethoeui5.jpeg &qu

    [单选题]A.B.C.D.

  • 查看答案
  • <img border="0" src="https://img.zhaotiba.com/fujian/20230302/vgrgwqyqnu5.jpeg &qu

    [单选题]填入公文中横线④处的落款应为()。A.国家土地管理局B.国务院总理×××C.人民政府D.国务院

  • 查看答案
  • <img border="0" src="https://img.zhaotiba.com/fujian/20230302/umqowzleor5.jpeg &qu

    [单选题]公文中使用的文种是通知,下列对于该文种的说法错误的是()。A.通知是运用广泛的知照性公文B.通知要求内容真实C.通知不适用于转发上级机关和不相隶属机关

  • 查看答案
  • <img border="0" src="https://img.zhaotiba.com/fujian/20230302/yvnuocycsa5.jpeg &qu

    [单选题]假如这篇通报是由M市人民政府工作人员张××撰写的,则横线②处应填入()。A.张××B.M市人民政府办公厅C.M市人民政府D.M市人民政府张××

  • 查看答案
  • <img border="0" src="https://img.zhaotiba.com/fujian/20230302/5pkbubycjuv.jpeg &qu

    [单选题]以下说法正确的是( )

  • 查看答案
  • <img border="0" src="https://img.zhaotiba.com/fujian/20230302/vrhagxrpup5.jpeg &qu

    [单选题]2008~2012年全国国道与高速公路年平均拥挤度数值相差最小的年份,高速公路全年日平均交通量为:A.10765辆B.16837辆C.12632辆D.

  • 查看答案
  • <img border="0" src="https://img.zhaotiba.com/fujian/20230302/5luisogcro0.jpeg &qu

    [单选题]填入横线①处作为这篇公文的发文字号,正确的是()。A.国办发(2018)第93号B.国函﹝2018﹞93号C.国办发﹝2018﹞093号D.国办函(2

  • 查看答案
  • <img border="0" src="https://img.zhaotiba.com/fujian/20230302/igtcnrf5ylt.jpeg &qu

    [单选题]结合该公文内文,可知填入①处最恰当的内容是()。A.统一全市市场监督管理局执法人员制式服装及标志标识的通告B.统一全市市场监督管理局执法人员制式服装及

  • 查看答案
  • <img border="0" src="https://img.zhaotiba.com/fujian/20230302/oimwcuojmj5.jpeg &qu